

发布时间:2019-01-14 21:36:00 点击:
生态环境部发布了污染源源强核算技术指南 制革工业 标准,全文如下:
污染源源强核算技术指南 制革工业
Technical guidelines of acing method for pollution source intensity leather making industry
( HJ 995—2018 2019-03-01实施)
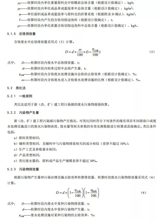
RTO焚烧炉、RTO专业生产厂家无锡泽川环境2019年1月14日讯 为贯彻落实《中华人民共和国环境保护法》《中华人民共和国环境影响评价法》《中华人民共和国大气污染防治法》《中华人民共和国水污染防治法》《中华人民共和国固体废物污染环境防治法》《中华人民共和国环境噪声污染防治法》等法律法规,完善固定污染源源强核算方法体系,指导和规范制革工业污染源源强核算工作,制定本标准。本标准规定了制革工业废水、废气、噪声、固体废物污染源强核算的程序、内容、方法及要求。本标准附录A~附录D为资料性附录。本标准为首次发布。
